您需要

1位 2位 3位
保险客服为您解答【多家对比更放心】

复利增额终身寿险排名,目前最好的复利增额终身寿险

来源:保险海整理 浏览量:0 发布时间:2024-03-27 10:54  
导读:在如今日益复杂多变的金融环境中,如何确保家庭财务的安全与稳定,为未来的生活提供充足的保障。复利增额终身寿险作为一种优质的保险产品,以其独特的优势赢得了广大消费者的青睐。那么,复利增额终身寿险排名,目前最好的复利增额终身寿险。

富德生命鑫享2号终身寿险

复利增额终身寿险排名,目前最好的复利增额终身寿险

  【产品介绍】

  穿越周期:保单利益明确载入保险合同,不受经济周期波动的影响。

  财富管理:保额稳定增长,每年按3.0%的复利形式递增。

  灵活支配:每次减保不能超过所交保费的20%。

  传承无忧:这笔钱要是一直用不着也可传承给下一代。

长城山海关龙腾版终身寿险

复利增额终身寿险排名,目前最好的复利增额终身寿险

  【产品介绍】

  财富增值:可对接万能账户金麒麟,保底2%,追加有持续奖金返还。

  隔代投保:支持隔代投保;支持特殊关系投保;被保险人满足8岁以上,关系为爷孙、姑侄子、成年兄姐都可进行投保。

  养老无忧:可对接养老社区,20万总保费对接旅居,80万总保费对接长居;全国18个省,54城市,200多网点。

  对接信托:总保费达到300万,能对接北京信托、五矿信托、万向信托3家信托公司。

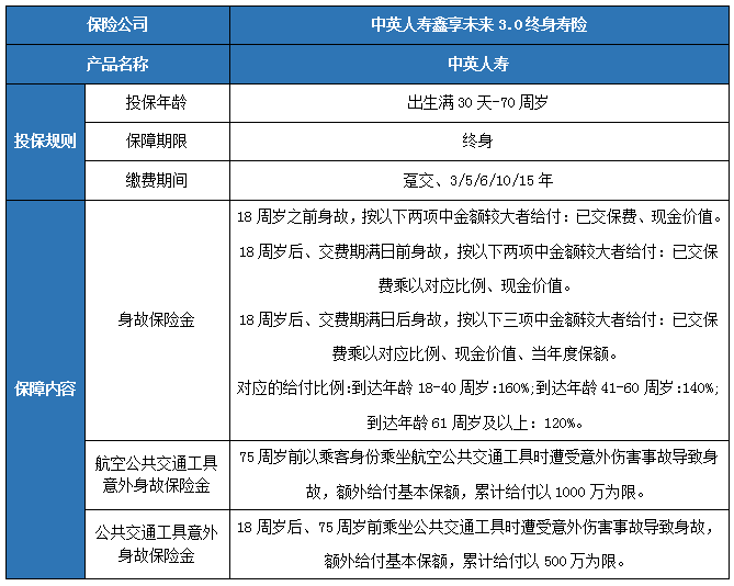
中英人寿鑫享未来3.0终身寿险

复利增额终身寿险排名,目前最好的复利增额终身寿险

  【产品介绍】

  投保宽泛:支持出生满30天至70周岁人群投保,覆盖了人生大部分阶段,对高龄人群比较友好。

  缴费灵活:提供了一次交清、3年交、5年交、6年交、10年交、15年交等缴费方式,由客户灵活选择。

  保障全面:除一般身故保障,还提供航空/公共交通工具意外身故保障,非常适合经常出差的朋友。

版权声明:凡本网站注明“来源:保险海整理”的文章,版权均属保险海所有,如需转载,请按照相关规定获得授权。未经授权,禁止转载、摘编,如有违反,追究法律责任;资讯内容中如有提及保险产品信息仅供参考,具体请以保险公司官方正式条款为准;如有涉及信息准确性偏差,请联系保险海官方客服。
车险-车险报价-车险投保-保险海

寿险

Insurance
高级保险顾问帮您量身定制方案

您需要

1位 2位 3位
保险客服为您解答【多家对比更放心】

Copyright ©2017-2026 保险海 版权所有

网站备案号: 闽ICP备16037912号 闽公安网备35020302001939号

保险海是一个网上买保险网站,推荐合适保险代理人、提供在线保险咨询服务。网站地图

买保险,保险咨询,欢迎拨打免费保险客服热线

0592-3119715