您需要

1位 2位 3位
保险客服为您解答【多家对比更放心】

君龙小青龙5号C款少儿重疾险(互联网)保什么?多少钱?

来源:保险海整理 浏览量:0 发布时间:2024-11-02 11:15  
导读:君龙小青龙5号C款少儿重疾险(互联网)是由君龙人寿承保的重疾险。这款产品支持0周岁到17周岁青少年进行投保,提供128种重疾、30种中症、52种轻症、20种特定疾病、20种罕见疾病等等疾病保障,还提供多种可选责任。

君龙小青龙5号C款少儿重疾险(互联网)投保规则

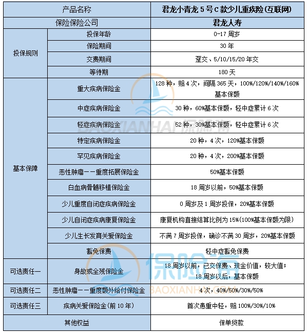
  投保年龄:0-17周岁

  保险期间:30年

  交费期间:趸交、5/10/15/20年交

  等待期:180天

君龙小青龙5号C款少儿重疾险(互联网)保什么?多少钱?

君龙小青龙5号C款少儿重疾险(互联网)保什么?

  如图所示:

君龙小青龙5号C款少儿重疾险(互联网)保什么?多少钱?

  基本保障:

  重大疾病保险金:128种,赔4次,间隔365天,100%/120%/140%/160%基本保额

  中症疾病保险金:30种,60%基本保额,轻中症累计6次

  轻症疾病保险金:52种,30%基本保额,轻中症累计6次

  特定疾病保险金:20种,4次,120%基本保额

  罕见疾病保险金:20种,4次,200%基本保额

  恶性肿瘤——重度拓展保险金:50%基本保额

  白血病骨髓移植保险金:18周岁以前,50%基本保额

  少儿重度自闭症疾病保险金:0周岁及1周岁投保,20%基本保额

  少儿自闭症疾病康复保险金:康复机构直接结算比例为15%(100%基本保额为限)

  少儿生长发育关爱保险金:不满7周岁投保,确诊不满30周岁,20%基本保额

  豁免保费:轻中症豁免保费

  可选责任一:

  身故或全残保险金:18周岁以前,已交保费、现金价值,较大值;18周岁以后,基本保额

  可选责任二:

  恶性肿瘤——重度额外给付保险金:4次,40%/50%/30%/50%

  可选责任三:

  疾病关爱保险金(前10年):首次患重中轻,赔100%/30%/10%

君龙小青龙5号C款少儿重疾险(互联网)多少钱?

  李女士为自己7周岁儿子小李投保君龙小青龙5号C款少儿重疾险(互联网),选择基本保障+所有可选保障。

  保险期间:30年;

  缴费期间:20年交;

  年交保费:1445元;

  基本保险金额:50万元。

  注:以上为案例演示,具体以条款/实际为准!

  以上就是关于“君龙小青龙5号C款少儿重疾险(互联网)保什么?多少钱?”的内容,如果您对以上推荐的产品感兴趣,或者想要了解更多保险产品,可以下方的点击“免费保险咨询。

版权声明:凡本网站注明“来源:保险海整理”的文章,版权均属保险海所有,如需转载,请按照相关规定获得授权。未经授权,禁止转载、摘编,如有违反,追究法律责任;资讯内容中如有提及保险产品信息仅供参考,具体请以保险公司官方正式条款为准;如有涉及信息准确性偏差,请联系保险海官方客服。
车险-车险报价-车险投保-保险海

少儿险

Insurance
高级保险顾问帮您量身定制方案

您需要

1位 2位 3位
保险客服为您解答【多家对比更放心】

Copyright ©2017-2026 保险海 版权所有

网站备案号: 闽ICP备16037912号 闽公安网备35020302001939号

保险海是一个网上买保险网站,推荐合适保险代理人、提供在线保险咨询服务。网站地图

买保险,保险咨询,欢迎拨打免费保险客服热线

0592-3119715