您需要

1位 2位 3位
保险客服为您解答【多家对比更放心】

2024少儿重疾险都保什么,2024少儿重疾险哪个比较好

来源:保险海整理 浏览量:0 发布时间:2024-10-24 15:47  
导读:随着社会的不断进步和医疗费用的不断攀升,少儿重疾险逐渐成为家长们关注的焦点。在2024年的市场中,富德生命乐宝保少儿重疾险、新华多倍领航少儿重疾险(赢家版)、陆家嘴国泰泰保贝少儿重疾险、阳光小神龙少儿重疾险等产品,收到不少家长的关注。

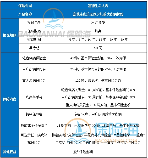
富德生命乐宝保少儿重疾险

2024少儿重疾险都保什么,2024少儿重疾险哪个比较好

  轻症疾病保险金:40种,基本保险金额的30%,6次为限

  中症疾病保险金:20种,基本保险金额的60%,2次为限

  重大疾病保险金:129种,赔6次,基本保险金额

  疾病关爱金:

  轻症疾病关爱金:30周岁前,基本保险金额的30%

  中症疾病关爱金:30周岁前,基本保险金额的60%

  重大疾病关爱金:30周岁前,基本保险金额

  豁免保险费:轻症疾病、中症疾病或重大疾病

  身故或全残保险金:18周岁前,已交保费的300%;18周岁后,基本保险金额

  疾病补充保险金(可选责任):

  包括了特定疾病补充保险金、罕见病补充保险金、“恶性肿瘤——重度”二次给付保险金和“恶性肿瘤——重度”多次给付保险金。

新华多倍领航少儿重疾险(赢家版)

2024少儿重疾险都保什么,2024少儿重疾险哪个比较好

  轻度疾病保险金:40种,20%基本保额,最多6次

  中度疾病保险金:20种,50%基本保额,最多2次

  重度疾病保险金:130种,基本保额,最多6次

  身故保险金:基本保额、现金价值,较大值

  青少年特定疾病关爱保险金:20种,30周岁前,基本保额

  豁免保险费:重/中/轻症

  重度恶性肿瘤多次给付保险金(可选):基本保额,最多2次

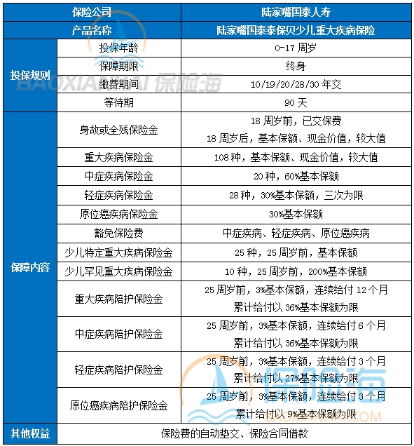
陆家嘴国泰泰保贝少儿重疾险

2024少儿重疾险都保什么,2024少儿重疾险哪个比较好

  身故或全残保险金:18周岁前,已交保费;18周岁后,基本保额、现金价值,较大值。

  重大疾病保险金:108种,基本保额、现金价值,较大值。

  中症疾病保险金:20种,60%基本保额。

  轻症疾病保险金:28种,30%基本保额,三次为限。

  原位癌疾病保险金:30%基本保额。

  豁免保险费:中症疾病、轻症疾病、原位癌疾病。

  少儿特定重大疾病保险金:25种,25周岁前,基本保额。

  少儿罕见重大疾病保险金:10种,25周岁前,200%基本保额。

  重大疾病陪护保险金:25周岁前,3%基本保额,连续给付12个月,累计给付以36%基本保额为限。

  中症疾病陪护保险金:25周岁前,3%基本保额,连续给付6个月,累计给付以36%基本保额为限。

  轻症疾病陪护保险金:25周岁前,3%基本保额,连续给付3个月,累计给付以27%基本保额为限。

  原位癌疾病陪护保险金:25周岁前,3%基本保额,连续给付3个月,累计给付以9%基本保额为限。

阳光小神龙少儿重疾险

2024少儿重疾险都保什么,2024少儿重疾险哪个比较好

  重大疾病保险金:125种,基本保险金额、已交保险费、现金价值,较大值

  身故保险金:已交保险费、现金价值,较大值

  中症疾病保险金:25种,赔3次,60%基本保额

  轻症疾病保险金:50种,赔5次,30%基本保额

  被保险人豁免:重疾/中症/轻症

  少儿特定疾病额外保险金:20种,18岁前,赔1次,120%基本保额

  罕见病额外保险金:10种,赔1次,200%基本保额

  投保人豁免(可选):重疾/中症/轻症/身故

总结一下

  少儿重疾险是保障孩子健康和家庭财务稳定的重要手段。在2024年的市场中,富德生命乐宝保少儿重疾险、新华多倍领航少儿重疾险(赢家版)、陆家嘴国泰泰保贝少儿重疾险、阳光小神龙少儿重疾险等产品表现优秀,值得家长们关注和选择。此外,需要注意的是,每个孩子和家庭的情况都不同,选择最适合自己的产品才是最重要的。

版权声明:凡本网站注明“来源:保险海整理”的文章,版权均属保险海所有,如需转载,请按照相关规定获得授权。未经授权,禁止转载、摘编,如有违反,追究法律责任;资讯内容中如有提及保险产品信息仅供参考,具体请以保险公司官方正式条款为准;如有涉及信息准确性偏差,请联系保险海官方客服。
车险-车险报价-车险投保-保险海

少儿险

Insurance
高级保险顾问帮您量身定制方案

您需要

1位 2位 3位
保险客服为您解答【多家对比更放心】

Copyright ©2017-2026 保险海 版权所有

网站备案号: 闽ICP备16037912号 闽公安网备35020302001939号

保险海是一个网上买保险网站,推荐合适保险代理人、提供在线保险咨询服务。网站地图

买保险,保险咨询,欢迎拨打免费保险客服热线

0592-3119715